WHO SMART Trust
1.1.6 - CI Build
WHO SMART Trust, published by WHO. This guide is not an authorized publication; it is the continuous build for version 1.1.6 built by the FHIR (HL7® FHIR® Standard) CI Build. This version is based on the current content of https://github.com/WorldHealthOrganization/smart-trust/tree/96/merge and changes regularly. See the Directory of published versions
This specification describes the publication of Global Digital Health Certification Network (GDHCN) key material as Decentralized Identifier (DID) documents. DIDs are specified by the W3C DID Core Specification. The DID concept summarizes the core drivers and usage of the DID format in scope of GDHCN.
A key to real interoperability among existing trust networks is to find alignment on trust list formats.
| Version | Status | Description |
|---|---|---|
| 2.0.0 | Draft | 2.0.0 is in pre-released state for verification and feedback. On technical level in the API "v2" is used to address DID documents following version two specification |
| 1.0.0 | Released | 1.0.0 is deprecated and will be replaced by version 2.0.0 |
Version 2.0.0 introduces two variants of the trust lists - embedded and by reference.

For each of development (DEV), user-acceptence testing (UAT) and production (PROD) environments there is a trust list according to the following table:
| Environment | Variant | URL |
|---|---|---|
| DEV | Embedded | https://tng-cdn-dev.who.int/v2/trustlist/did.json |
| DEV | Reference | https://tng-cdn-dev.who.int/v2/trustlist-ref/did.json |
| UAT | Embedded | https://tng-cdn-uat.who.int/v2/trustlist/did.json |
| UAT | Reference | https://tng-cdn-uat.who.int/v2/trustlist-ref/did.json |
| PROD | Embedded | https://tng-cdn.who.int/v2/trustlist/did.json |
| PROD | Reference | https://tng-cdn.who.int/v2/trustlist-ref/did.json |
The embedded type of trustlist carries the key material directly within the DID documents' verificationMethod property and supports immediate verification. On the root level it contains all keys imported from the trust network gateway (TNG).
The reference type lists link other DID documents, which may contain the actual key material. Therefore reference type trustlists contain only DID ids that can be used to resolve DID documents. This helps to keep the main trustlist documents concise and supports dynamic discovery of DID structures and key material.
Version 2.0.0 introduces a hierarchical structure for DID documents, to support more fine grained resolution and discovery of key material. These DID documents are parameterized by the following according to the levels in the following table.
| Level | Description |
|---|---|
| root | A fixed parameter for all trusted key material or trusted DID references of GDHCN. |
| $domain | Contains trusted key material or DID references of GDHCN for a supported trust domain. $domain should be one of the codes in the GDHCN Trust Domain Value Set. |
| $participant | Contains trusted key material or DID references of GDHCN for a trusted participant. $participant should be one of the codes in the GDHCN Participant Value Set. |
| $usage | Contains trusted key material or DID references of a supported key usage type. $usage type is one of the key usages codes in the GDHCN Key Usage Value Set. |
The levels are organized hierarchically so that they function as filters following an AND logic operation when resolving or discovering key material. Note that "-" character can be used as a wildcard on each sublevel of root. This allows to omit filtering on the respective level effectively matching all content of that level.
The following examples outline the expected behavior of embedded trustlist:
And the following examples outline the expected behavior of reference type trustlist:
Note: all levels of the reference type trustlist may contain additional DID references linking trusted external DID documents.
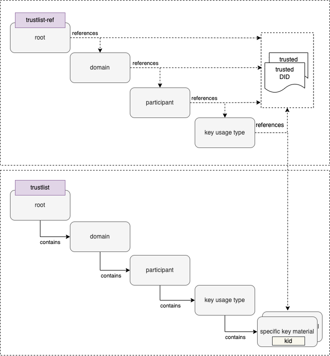
The did trustlists structure diagram depicts the reference and contains relations of the trustlist types for the defined levels.

Reference type DID document linking the embedded trustlist for $domain: DCC, $participant: XXA and key $usage type: DSC.
{
"@context": [
"https://www.w3.org/ns/did/v1",
"https://w3id.org/security/suites/jws-2020/v1"
],
"id": "did:web:worldhealthorganization.github.io:tng-cdn-dev:v2:trustlist-ref:DCC:XXA:DSC",
"controller": "did:web:worldhealthorganization.github.io:tng-cdn-dev:v2:trustlist-ref:DCC:XXA",
"verificationMethod": [
"did:web:worldhealthorganization.github.io:tng-cdn-dev:v2:trustlist:DCC:XXA:DSC"
],
"proof": {
"type": "JsonWebSignature2020",
"created": "2024-11-10T12:00:35Z",
"nonce": "SC56sBBcqqTXh0EPdFlaOWDXxSpwupVa",
"proofPurpose": "assertionMethod",
"verificationMethod": "did:web:raw.githubusercontent.com:WorldHealthOrganization:tng-participants-dev:main:WHO:signing:DID",
"jws": "eyJiNjQiOmZhbHNlLCJjcml0IjpbImI2NCJdLCJhbGciOiJFUzI1NiJ9..MEQCICxoXFEI-o0SupgO0U5BhKjRI1AZaAtAtw_byQMgLm6CAiBTtyJYF7ZMgWTlmivMv5A4In3K6LBEF0AXiCYM2VSSIg"
}
}
Embedded trustlist for $domain: DCC, $participant: XXA and key $usage type: DSC with key matrial:
{
"@context": [
"https://www.w3.org/ns/did/v1",
"https://w3id.org/security/suites/jws-2020/v1"
],
"id": "did:web:worldhealthorganization.github.io:tng-cdn-dev:v2:trustlist:DCC:XXA:DSC",
"controller": "did:web:worldhealthorganization.github.io:tng-cdn-dev:v2:trustlist:DCC:XXA",
"verificationMethod": [
{
"id": "did:web:worldhealthorganization.github.io:tng-cdn-dev:v2:trustlist:DCC:XXA:DSC#XPjhL9Znd1M=",
"type": "JsonWebKey2020",
"controller": "did:web:worldhealthorganization.github.io:tng-cdn-dev:v2:trustlist:DCC:XXA",
"publicKeyJwk": {
"kty": "EC",
"kid": "XPjhL9Znd1M=",
"x5c": [
"MIICuTCCAmCgAwIBAgIUD9k1Q64Eav5r07DQ4Gff/7h7r6QwCgYIKoZIzj0EAwIwdDELMAkGA1UEBhMCWEExFDASBgNVBAgMC1hYQSBDb3VudHJ5MRgwFgYDVQQHDA9YQSBDYXBpdG9sIENpdHkxDDAKBgNVBAoMA1dITzEMMAoGA1UECwwDUiZEMRkwFwYDVQQDDBBOYXRpb25YQV9UTlBfU0NBMB4XDTI0MDgwMjEzNDM0M1oXDTI2MDgwMjEzNDM0M1owfzELMAkGA1UEBhMCWEExFDASBgNVBAgMC1hYQSBDb3VudHJ5MRgwFgYDVQQHDA9YQSBDYXBpdG9sIENpdHkxDDAKBgNVBAoMA1dITzEMMAoGA1UECwwDUiZEMSQwIgYDVQQDDBtIZWFsdGggQWRtaW5pc3RyYXRpb24gb2YgWEEwWTATBgcqhkjOPQIBBggqhkjOPQMBBwNCAAT3TVbWYsSYYarCUv8sfvmv2y0GjDEI+PAkm/92na/zAOoV8O2w7rov/Txk3wwz/jMoKvx+IgSfYoyygtGetYEdo4HEMIHBMA4GA1UdDwEB/wQEAwIHgDAdBgNVHQ4EFgQUhjRj4qGi0+rt7ka7GLiol6q2+78wHwYDVR0jBBgwFoAUoir+zkKsSL7OkG8dPyThX49GLtEwPQYDVR0fBDYwNDAyoDCgLoYsaHR0cDovL2NybC5leGFtcGxlZG9tYWluLmV4YW1wbGUvQ1JML1NDQS5jcmwwMAYDVR0lBCkwJwYLKwYBBAGON49lAQEGCysGAQQBjjePZQECBgsrBgEEAY43j2UBAzAKBggqhkjOPQQDAgNHADBEAiATU7uopFD4U3mLHHQn+0ncg4gb5ZazhhrXMXwzAD4NbgIgd3jcskFPyOoBGut8oyXu+nKYKr5zFCqmXkYlILqCo6Q=",
"MIICMDCCAdWgAwIBAgIUFqWc0xbrcpAettDF8gEymTzDtSkwCgYIKoZIzj0EAwIwdDELMAkGA1UEBhMCWEExFDASBgNVBAgMC1hYQSBDb3VudHJ5MRgwFgYDVQQHDA9YQSBDYXBpdG9sIENpdHkxDDAKBgNVBAoMA1dITzEMMAoGA1UECwwDUiZEMRkwFwYDVQQDDBBOYXRpb25YQV9UTlBfU0NBMB4XDTI0MDgwMjA3MTY0MVoXDTI4MDgwMjA3MTY0MVowdDELMAkGA1UEBhMCWEExFDASBgNVBAgMC1hYQSBDb3VudHJ5MRgwFgYDVQQHDA9YQSBDYXBpdG9sIENpdHkxDDAKBgNVBAoMA1dITzEMMAoGA1UECwwDUiZEMRkwFwYDVQQDDBBOYXRpb25YQV9UTlBfU0NBMFkwEwYHKoZIzj0CAQYIKoZIzj0DAQcDQgAEeKTWEuRQ4ftDRaTBA6++wea8ODmEqCLE/nWTcvcX069g3YlWEokVgEIMEumXcez++bcIayhRYDi4itAqd5DmJ6NFMEMwEgYDVR0TAQH/BAgwBgEB/wIBADAOBgNVHQ8BAf8EBAMCAQYwHQYDVR0OBBYEFKIq/s5CrEi+zpBvHT8k4V+PRi7RMAoGCCqGSM49BAMCA0kAMEYCIQC2+Bl6No20L/uSxr4bJSPDAAJ37UhhH52ppOElxB1dqgIhANbn1ZF0DNWYyH+eKBTrY+14zbzhDxlXWh/Go1OM9ZZ/"
],
"crv": "P-256",
"x": "APdNVtZixJhhqsJS_yx--a_bLQaMMQj48CSb_3adr_MA",
"y": "AOoV8O2w7rov_Txk3wwz_jMoKvx-IgSfYoyygtGetYEd"
}
}
],
"proof": {
"type": "JsonWebSignature2020",
"created": "2024-11-10T12:00:21Z",
"nonce": "Gp3uOuUTNgAFxm31fIjNy7yYt34aOP0g",
"proofPurpose": "assertionMethod",
"verificationMethod": "did:web:raw.githubusercontent.com:WorldHealthOrganization:tng-participants-dev:main:WHO:signing:DID",
"jws": "eyJiNjQiOmZhbHNlLCJjcml0IjpbImI2NCJdLCJhbGciOiJFUzI1NiJ9..MEYCIQD8AbUnGxHgmkqNQTzl6E0ZJocZ0N-vrziFB9-jgRSXbgIhAJUB0Wq5YUJPcywS15JMdoiVJDV_ubWuEZwRnuM5A8QB"
}
}
Note: Specific keys use base64 encoded key id (kid) as identifier, It is represented as fragments (#) in verification method id and can be resolved using client side filtering.
The trustlists are maintained using GitHub and published via GitHub pages.
| Environment | Repository Link | Pages Link |
|---|---|---|
| Development | https://github.com/WorldHealthOrganization/tng-cdn-dev | https://worldhealthorganization.github.io/tng-cdn-dev |
| UAT | https://github.com/WorldHealthOrganization/tng-cdn-uat | https://tng-cdn-uat.who.int |
| Production | tbd. | https://tng-cdn.who.int |
Initial specification is deprecated.